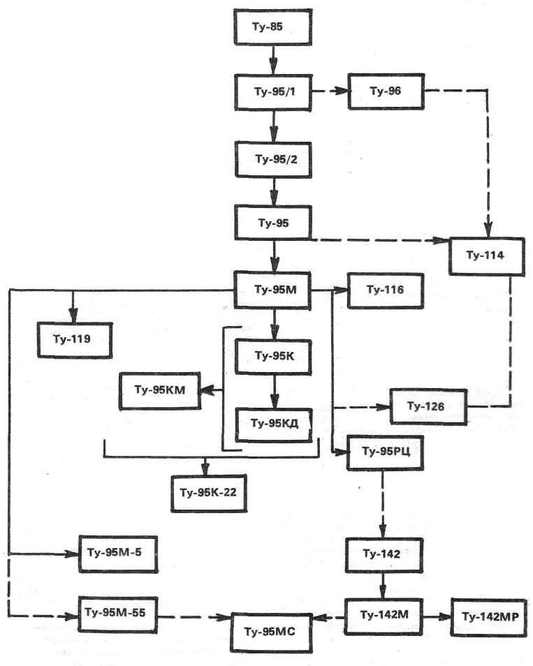
Стратегический бомбардировщик Ту-95

Первый полёт 12 ноября 1952 года
Годы производства 1955 — 1992 г.г.
Выпущено 212 шт

Модификации

  • «95-1» Первый опытный прототип с ТВД 2ТВ-2Ф (1952 год). Потерян при испытаниях.
  • «95-2» Второй опытный прототип с ТВД ТВ-12 (1955 год). Переделан в летающую лабораторию Ту-95ЛЛ по отработке и доводке новых ТРД. Данный борт в 1972 г. был перегнан в ЦМ ВВС Монино. Считалось что в музее стоит Ту-95Н, но волонтёрами было установлено, что в музее находится именно «95-2».
  • Ту-95 (изд. «В», Bear-A по классификации НАТО) Серийная модификация стратегического бомбардировщика с бомбовым вооружением, построенная на базе второго опытного самолёта «95/2». В производстве с 1954 по 1957 год. Построено 30 самолётов
  • Ту-95 (заказ 244) Серийный Ту-95М с увеличенным запасом топлива.
  • Ту-95A (Bear-A) Стратегический бомбардировщик — носитель ядерного оружия со специальной окраской, системой обогрева и термоизоляцией бомбового отсека, светозащитными шторками для экипажа (1956 год).
  • Ту-95В (заказ 242) Переоборудованный серийный Ту-95 зав. № 580030, предназначенный для испытаний сверхмощной (50—100 Мт) термоядерной бомбы (1959 год). 
  • Ту-95К (изделие «ВК», Bear-B) Ракетоносец-носитель сверхзвуковой крылатой ракеты Х-20, входящих в комплекс К-20. Три самолёта переоборудовано из Ту-95, 47 построено новых. В производстве с 1956 по 1961 год. 
  • Ту-95КД (изд. «ВКД») Модификация 24 самолётов Ту-95К, дополнительно оборудованная системой дозаправки в воздухе «шланг-конус» (1961 год).
  • Ту-95КМ (изделие «ВКМ», Bear-C) Построено новых 23 и модернизировано 24 самолёта Ту-95КД под КР Х-20М, с обновлённым БРЭО (1968 год). Один самолёт Ту-95КМ был переделан в носитель экспериментального прототипа 105.11 проекта авиационно-космической системы «Спираль» (Всего проектировалось три опытных изделия — дозвуковое, сверхзвуковое и орбитальное. Проект закрыт в конце 1980-х годов).
  • Ту-95К-22 (изделие «ВК-22», Bear-G) Модификация всех построенных и переделанных Ту-95КМ в носители КР Х-22, под ракетный комплекс К-95-22. Самолёт мог нести 3 ракеты.
  • Ту-95КУ (изделие «ВКУ») Учебная модификация самолёта Ту-95К, использовавшаяся для обучения экипажей применению комплекса К-20 с крылатыми ракетами Х-20 (1956 год).
  • Ту-95ЛАЛ (заказ 247) Переделанный из первого в серии Ту-95М зав. № 7800408 в летающую лабораторию по программе создания самолёта с ядерной силовой установкой. На самолёте отрабатывалась биологическая защита экипажа от радиации.
  • Ту-95М (изделие «ВМ») Серийная модификация Ту-95, построено новых 18 машин в течение 1957-58 годов.
  • Ту-95М-5 Опытная машина — носитель КР КСР-5. Переделан один самолёт Ту-95М зав. № 8800601
  • Ту-95М-55 Переделанный из Ту-95М-5 в летающую лабораторию по доводке комплекса Ту-95МС с ракетами Х-55.
  • Ту-95МА Опытный образец для испытания перспективных ракет на базе Ту-95МС.
  • Ту-95МР (изделие «ВР», Bear-E) Самолёт фоторазведки, переоборудовано 4 самолёта из Ту-95М. В дальнейшем три машины из 4-х дорабатывались до уровня МР-2. Две машины числились в 409-м ТБАП, ещё две были в 1023-м ТБАП. В 80-х годах все четыре МР были переделаны в учебные Ту-95У
  • Ту-95МС (изделие «ВП-021», Ту-95МС-6, Ту-95МС-16), по классификации НАТО Bear-H Самолёты-носители крылатых ракет Х-55 (1979 год и позже). Создан на базе Ту-142МК. Шесть машин производства завода № 86 (переделаны из Ту-142М?), остальные строились с нуля на заводе № 18. Последняя серийная машина зав. № 1000214137566 построена 20 августа 1992 года.
  • Ту-95МСМ Модернизация Ту-95МС-16 с заменой двигателей на модификацию НК-12МВМ с винтами АВ-60Т. Модернизация БКО («Метеор-НМ2»). Установка новой навигационной вычислительной системы НВС-021М, комплексной системы управления КСУ-021, системы отображения информации СОИ-021, астронавигационной системы АНС-2009, РЛС «Новелла-НВ1.021» . На самолёт возможна внешняя подвеска 8 ракет Х-101 или Х-102.
  • Первый самолёт б/н 20к рег. RF-94122 («Дубна») был готов осенью 2015 года.
  • Ту-95Н (заказ 236) Самолёт-носитель стратегического подвесного бомбардировщика РС разработки КБ П. В. Цибина. Переделан из стандартного Ту-95 зав. № 5800101, борт. № 45.
  • Ту-95РЦ (изделие «ВЦ», Bear-D) Разведчик-целеуказатель для нужд ВМФ, построено 52 новые машины, одна (зав. № 8800510) переделана из Ту-95М, В производстве с 1963 по 1969 год. Поступали на вооружение ав. ВМФ, 304-й (аэр. Хороль, Приморский край) и 392-й (аэр. Кипелово Вологодская обл.) отдельные дальнеразведывательные авиационный полки ВМФ.
  • Ту-95У (изделие «ВУ») Учебная модификация самолёта. Четыре самолёта переделаны из фоторазведчиков Ту-95МР.
  • Ту-96 Высотный (с рабочим потолком 16 000-17 000 м) стратегический бомбардировщик с крылом увеличенной площади и ТВД ТВ-16, способными сохранять свои характеристики на этих высотах. 29 марта 1952 г. вышло соответствующее постановление Совмина. Самолёт предполагалось построить в двух экземплярах с передачей первого на заводские испытания в июле 1954 г. и на государственные — в декабре того же года. ОКБ-276 обязали передать ТВ-16 на стендовые испытания в январе, а на лётные — в июне 1954 г.
  • Ту-114 (Cleat) Пассажирский самолёт (1960 год). Построена 31 машина. Эксплуатировался «Аэрофлотом» до декабря 1976 года.
  • Ту-115 (Ту-114ВТА) Военно-транспортный самолёт (проект).
  • Ту-116 (Ту-114Д) Пассажирский самолёт-салон для перевозки первых лиц государства. Всего было переделано 2 самолёта. 
  • Ту-119 (проект) Летающая лаборатория, самолёт с двумя экспериментальными ядерными силовыми установками НК-14А и двумя штатными НК-12М, в рамках создания противолодочного самолёта с ЯСУ (1974 год).
  • Ту-126 (изделие «Л», Moss) Самолёт ДРЛО (1962 год). Построено 8 серийных и одна опытная машина. Базировались в составе 67-й отдельной авиационной эскадрильи ДРЛО на аэр. Шауляй (Литовская ССР) до 1985 года.
  • Ту-142 (изделие «ВП», Bear-F) Дальний противолодочный самолёт (ДПЛС), созданный на базе Ту-95РЦ (1963 год). Производился серийно в нескольких модификациях с 1968 по 1994 год, в том числе было изготовлено несколько специализированных самолётов-ретрансляторов сигналов боевого управления. 

Изображения

Стратегический бомбардировщик Ту-95Стратегический бомбардировщик Ту-95Стратегический бомбардировщик Ту-95Кабина Ту-95Кабина Ту-95Компоновка самолета Ту-95Модификации Ту-95Схема модификаций Ту-95Чертеж Ту-95МССилуэт Ту-95

Ту-95МС

Чертеж Ту-95МС

Ту-95МСМ

Компоновка самолета Ту-95МСМ

 

Правообладателям